English
简体中文
搜索
名称
描述
内容
欢迎进入福建裕能电力成套设备有限公司网站!
咨询电话:0593-2917866
网站首页
关于我们
资质荣誉
新闻中心
工程业绩
产品中心
下载中心
联系我们
公司简介
领导致辞
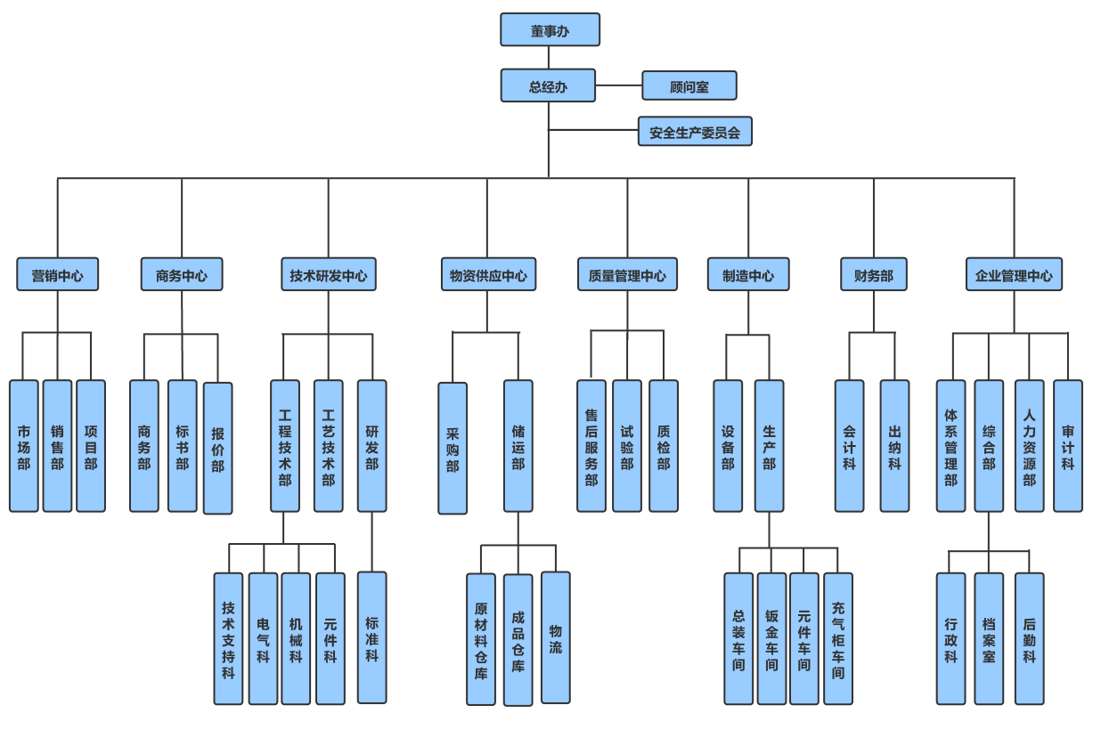
组织结构
企业文化
视频展播
组织结构
当前路径:
网站首页
>>
关于我们
>>
组织结构
组织结构
来源:
|
作者:
fjyndl
|
发布时间:
2017-03-17
|
3192
次浏览
|
🔊
点击朗读正文
❚❚
▶
|
分享到: